Key Takeaways
- Middleware Layer: Babylon acts as a middleware layer between Cosmos and Bitcoin, enhancing PoS chain security with Bitcoin's decentralization.
- BTC Staking: Enables decentralized Bitcoin staking within Cosmos, providing additional security and rewards.
- Checkpoint System: Introduces a unique Bitcoin checkpoint system that enhances trustless communication across chains.
- Node Modules: Consists of eight modules ensuring smooth interaction between Bitcoin and Cosmos ecosystems.
- Vigilante Relayers: Ensures secure data transmission between Bitcoin and Babylon networks.
Babylon Chain Characteristics
To bring its mission to fruition, Babylon chain fills an unrealized niche in the blockchain industry by filling the gap between decentralized staking accessibility and Bitcoin security to greatly expand its functionality. More specifically, Babylon chain offers the following:
- Middleware utility layer - functions as a middleware framework that greatly improves the security of PoS blockchains through Bitcoin.
- Improved security - introduces new blockchain security guarantees in addition to those complimented by the Bitcoin network.
- Cosmos bitcoin staking - integrates bitcoin staking into a wide range of PoS Cosmos chains, greatly expanding the utility and security of the larger Cosmos network.
- Cross-system incentivization model - addresses an underserved market by complementing both Bitcoin and PoS networks by creating an incentivized structure that compliments both blockchain types simultaneously.
In addition, Babylon offers several additional features including trustlessness, highly scalability, adaptable chain-specific modularity, cross-chain and cross-system interoperability, and a seamless user onboarding experience for all involved.

Learn more about Bablyon’s in our introduction blog post:
Babylon Chain (BABY): The Bridge to PoS Staking on Bitcoin
Unboxing Babylon’s Technical Architecture
In a simplified context, Babylon acts as a middleware or connectivity layer between the Cosmos ecosystem, its many independent chains, and the Bitcoin blockchain.
By offering bitcoin (BTC) staking on nearly any Cosmos chain, Babylon eliminates many of the barriers to entry that staking is susceptible to among independent Proof-of-Stake (PoS) networks, while providing an interoperable causeway to the Bitcoin network.
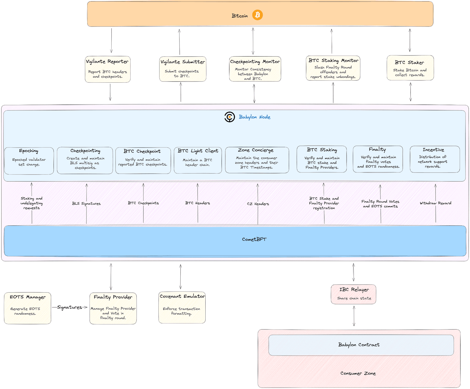
The main backbone of Babylon chain’s technical architecture is made up of several main components, including:
- Babylon node modules - eight modules make up the larger Babylon node-Bitcoin connectivity structure. These consist of the time-base validator epoch module, the checkpoint module, the BTC checkpoint module, the BTC light client module, the zone concierge module, the BTC staking module, the finality module, and the incentive module.
- Vigilante relayers - a suite of programs responsible for relaying data between the Babylon and Bitcoin networks.
- Monitors - a suite of programs responsible for monitoring the consistency of Babylon’s network state and the Bitcoin protocol to ensure state transitions (generally related to staking, slashing, and checkpointing) between the two networks operate as intended.
- BTC staking programs suite this suite is made up of components that ensure the functionality of finality providers and Bitcoin stakers, while ensuring their proper connectivity to the protocol.
- Consumer zones - independent blockchains operating on the larger Cosmos network able to connect to Babylon chain. Example Cosmos zones include: Axelar, Celestia, Osmosis, Stride, Neutron, Injective, Noble, and many others.
The above frameworks work together to ensure the Cosmos SDK-enabled Babylon node and its peripheral programs facilitate BTC staking, finality round participation, and communication with the Bitcoin network and independent consumer zones.
To learn more about the Babylon ecosystem and the many projects building atop Babylon chain, consider reading our ecosystem and project outlook article in the final installment of our series on Babylon.
In addition, it is vitally important to understand checkpoints and checkpointing on the Babylon network. Essentially, the general notion of timestamping events within a child chain (i.e., an independent Cosmos zone) via a parent chain (e.g., Babylon chain) is called checkpointing. Additionally, the transactions that timestamp these events on Babylon are called checkpoints. This security model is vital to ensuring the robust integrity of communication between sovereign Cosmos chains, the Bitcoin network, and Babylon chain.

Babylon Node Modules
Babylon makes use of eight main node modules that furnish the architectural integrity of its node system and connectivity between the larger Babylon network and the Bitcoin blockchain. More specifically, these include the:
- Epoching module - on most blockchains, epochs, or time-enabled validator consensus rounds, exist to help allow the network to function in a balanced and ordered manner. On Babylon, epochs consist of a parameterized number of blocks that do not allow the validator set to change. Because of this fact, Babylon must checkpoint each epoch instead of each block to reduce checkpointing costs on the network. The epoching module achieves this by delaying transaction execution that affects the validator set of the last block within each epoch.
- BTC light client module collects Bitcoin block headers via the vigilante reporter while maintaining a BTC header chain based on the consensus rule-set of the Bitcoin network. This critical information exposes data related to the canonical Bitcoin chain, the header depth, and helps determine whether a bitcoin transaction is valid or not.
- BTC checkpoint module - used to verify the legitimacy of Babylon BTC checkpoints reported by the vigilante reporter, while also providing the confirmation status of these checkpoints to the checkpointing module based on their approximate depth as it relates to the BTC light client module.
- Checkpointing module in charge of creating Babylon checkpoints and maintaining their confirmation status after they are submitted to the Bitcoin blockchain. This module is responsible for collecting BLS signatures from validators to checkpoint (verify) each block and aggregate them into a BLS multisignature that is then included in the Bitcoin checkpoint. The verifiable checkpoint confirmation status for each checkpoint is determined through Bitcoin inclusion data retrieved via the BTC checkpoint module.
- Zone concierge module its main purpose is to extract verified consumer zone block headers via their connected IBC light client nodes, while maintaining their Bitcoin confirmation status in proportion to the Babylon transactions that carry them. The system then communicates the Bitcoin confirmation status to the consumer zone via an IBC-enabled verifiable proof. Essentially, this module helps ensure the connectivity of different Cosmos chains to Babylon and Bitcoin.
- BTC staking module - the BTC staking protocol’s bookkeeper, also responsible for verifying and activating BTC staking requests, while maintaining the active finality provider set. The BTC staking module regularly communicates with the BTC light client module to verify the confirmation status of staking requests and receives notifications pertaining to on-demand unlocked stake via the BTC staking monitor.
- Finality module - in charge of finalizing blocks produced by CometBFT consensus. Through this process, the module receives and verifies finality round votes via finality providers and a block is deemed finalized if it retrieves sufficient voting power. The voting power pertaining to each finality provider is based on its total Bitcoin stake retrieved via the BTC staking module. It should be noted that finality votes are relayed through extractable-one-time-signatures (EOTS) and verified via the finality provider’s committed public randomness.
- Incentive module - automatically consumes a percentage of rewards allocated to Babylon stakers and distributes them to Bitcoin stakers and vigilantes in exchange for their contributions to the network.

Vigilante Relayers
Vigilante relayers act as data relayers between Babylon and the Bitcoin network.
In order for Babylon chain to operate securely, at least one honest operator of each type must exist or an alarm will be raised by the monitor program as a means to verify the potential presence of a malicious actor. The vigilante suite is made of two main operators, specifically:
- Vigilante submitter - an independent program whose purpose is to submit Babylon checkpoints to the Bitcoin blockchain as Bitcoin transactions embedding data leveraging the OP_RETURN Bitcoin script code.
- Vigilante reporter - an independent program whose purpose is to scan the Bitcoin ledger for Bitcoin block header and Babylon checkpoints and report back its findings to Babylon chain via Babylon transactions (essentially, its job is to verify the legitimacy of this all-important data).
Monitoring Suite
Monitors are responsible for monitoring the synchronicity of Babylon and Bitcoin network state. The monitoring suite is made up two standalone components, including:
- Checkpointing monitor - an independent program that is used to monitor the consistency between the Bitcoin canonical chain and the Bitcoin header chain provisioned via Babylon’s BTC light client module. Additionally, the checkpointing monitor is responsible for ensuring the prompt inclusion of Babylon’s Bitcoin checkpoint data within the Babylon ledger.
- BTC staking monitor - an independent program that is responsible for monitoring the execution of BTC staking on-demand and unbonding transactions on the Bitcoin ledger to inform Babylon of their status. The system is also in charge of the execution of BTC stake slashing transactions if a finality provider is double voting. In the event of non-execution, the monitor removes the finality provider’s private key and executes validator slashing. Finally, the BTC staking monitor is responsible for the execution of a selected slashing attack via a finality provider whereby the monitor extracts the finality provider’s private key and slashes them.
In addition to understanding the technical architecture of Babylon chain, if you’d like to know more about the founding of the project and why Babylon is special, we encourage you to take a few minutes to read our initial article in the series.

BTC Staking Programs Suite
The BTC staking programs suite makes use of several elements that enable the functionality of Bitcoin stakers and finality providers, while ensuring their seamless connectivity between Babylon chain and Bitcoin. The BTC staking programs suite comprises three main components:
- BTC staker - a systemization framework that allows holders to stake their bitcoin by creating a set of Bitcoin transactions, including them into the Bitcoin ledger, and notifying Babylon they have therefore been staked. The system then allows users to unlock their bitcoin on-demand or withdraw their funds when their stake expires. The below set of independent programs has been conceptualized to enable the above BTC staker functionalities:
- Finality provider an independent program that enables the registration and maintenance of a finality provider by monitoring the provider’s inclusion within the active validator set while committing extractable one time signature (EOTS) public randomness to then submit finality votes within blocks. Through this system, block finality votes are established through a connection to a standalone EOTS manager daemon tasked with maintaining the finality provider’s private keys.
- Covenant emulator - an independent program leveraged by the protocol’s covenant emulation committee members. The system emulates covenant functionality by surveilling pending staking requests, verifying their legitimacy, and submitting the required cryptographic signatures.
Consumer Zones
Blockchains that interact with the Babylon chain are typically those that operate within the Cosmos ecosystem. For readers not well-versed on Cosmos, chains operating within the larger Cosmos ecosystem are called zones. Consumer zones make use of the IBC relayer and the Babylon contract to carry out various important utilities. In more detail, let’s explain:
IBC Relayer: The IBC relayer helps ensure the IBC protocol maintains a proper connection with Babylon chain and various consumer zones (CZs). The system is responsible for updating critical light client data within the Babylon ledger as a means to enable checkpointing and checkpoint information propagation to the Babylon contract deployed with each individual consumer zone. The IBC relayer constitutes three main relayer types, in particular:
- Cosmos relayer - a fully functional Cosmos-specific relayer written in Go
- Babylon relayer - a specialized wrapper of the Cosmos relayer able to maintain one-way IBC connections typically used when a consumer zone doesn’t deploy the Babylon smart contract
- Hermes relayer - a fully functional relayer written in Rust
Babylon Contract: The Babylon contract is a specialized CosmWasm smart contract designed for deployment within consumer zones. The contract enables Bitcoin checkpointing functionality in a manner that is non-intrusive towards codebase within consumer zones, heightening its importance. Through the Bitcoin checkpoint utility, the consumer zone is able to reach different conclusions based on the inclusion of its checkpoints within the Bitcoin ledger (e.g., as a means to execute BTC unbonding requests).

How Babylon’s Bitcoin Staking Protocol Works
Of the three protocols Babylon affords, its Bitcoin Staking Protocol is perhaps of greatest significance.
Babylon’s proprietary Bitcoin Staking Protocol allows bitcoin holders to stake their BTC within PoS blockchains without employing the services of third-party custodial providers, bridging services, or token wrapping systems.
Babylon is designed as a modular plug-in compatible framework usable with a wide range of Proof of Stake consensus mechanisms and protocols, serving as a foundational system for the development of restaking protocols, staking on Cosmos chain’s, and related utilities.
The Bitcoin Staking Protocol furnishes economic security guarantees to the PoS chains it connects to while providing efficient stake unbonding to enhance liquidity for Bitcoin holders.
In more detail, Babylon’s staking protocol accomplishes the following security guarantees:
- Staker liquidity - at all times, unbonding of staked bitcoin is guaranteed to be secure and rapid, providing instant liquidity for its users should the need to withdraw arise.
- Staker security - staked bitcoin on the network is guaranteed to be fully withdrawable and secure at all times, provided the staker (or the validator it delegates to) doesn’t act maliciously.
- Fully slashable PoS security - if a staker acts in a malicious manner or does anything that the network detects as being dishonest, 1/3 of their bitcoin stake is guaranteed to be slashed, therefore incentivizing all users to act in the best interests of themselves and the greater network and its larger validator set.
Let’s have a look at the Bitcoin Staking Protocol’s workflow to understand how bitcoin moves within the platform:
- Staking bitcoin - the user initiates the staking process by sending a staking transaction to the Bitcoin blockchain which is then locked in a self-custodial vault. More specifically, the transaction creates an unspent transaction output (UTXO) constituting two spending conditions: 1.) the timelock condition is used so the staker can use their secret key to withdraw should they choose to, and 2.) the burning (destroying) condition of the UTXO is possible through a transaction-specific extractable one-time signature (EOTS). In the event of delegation, the EOTS belongs to the validator the stake is delegated to.
- Validation on the Proof of Stake chain - after the staking transaction is confined on the Bitcoin network, the staker (or the validator the staker delegates to) is able to begin validating the PoS chain and sign votes as valid blocks via the secret EOTS key. During this process, there are two possible scenarios:
- Honest scenario - the staker delegates to the protocol and earns incentivized yield in the form of staking rewards. The staker is able to unbond their BTC via two different approaches: 1.) by waiting for the existing time till unbonding is allowed to elapse and withdraw their bitcoin; or 2.) by submitting an unbonding transaction to the Bitcoin network, in the process unlocking the bitcoin which is then returned to the user after a parameterized unbonding period.
- Malicious scenario - in the event the staker behaves in a malicious manner via a double-spending attack on the PoS chain, the staking protocol in turn exposes the user’s EOTS secret key to the public. As a consequence, it is possible for any network user to impersonate the staker and submit a slashing transaction on Bitcoin to burn (or destroy) the user’s bitcoin. This built-in mechanism ensures that all stakers that act dishonestly are punished, therefore ensuring the overall integrity of the protocol.
The Bitcoin Timestamping Protocol
Babylon's Bitcoin timestamping protocol allows any arbitrary data submitted to the platform to obtain a Bitcoin timestamp. Over time, the security and immutability of these timestamps increases because more work (i.e., via Proof of Work) is carried out as time passes.
The main fundamental use case for this system is as a means to timestamp PoS blockchains to increase their security and integrity to circumvent long range attacks and other attack vectors.
In a larger context, the protocol leverages the Bitcoin network as a timestamping service, the Babylon blockchain as a checkpoint aggregation and data availability service, and Proof of Stake blockchains (such as Cosmos zones and other ecosystem chains) connected to both systems piggyback off Bitcoin’s security.
This inherent use of Bitcoin security provisions numerous use cases, including:
- Streamlined unbonding: PoS chains require social consensus (i.e., the agreement and interconnectivity of all chains in the larger network) to evade long range attacks and eliminate lengthy unbonding periods. In turn, Bitcoin security acts as a replacement to social consensus and lessens unbonding periods to a limited number of hours.
- Bootstrapping the economic viability of new chains: Bitcoin’s inherent security can be used to bootstrap new zones (blockchains operating on the Cosmos Hub) that initially have extremely modest token valuations, providing them a higher probability of success long-term.
- Safeguarding important transactions: Bitcoin’s network security can be leveraged as a means to protect critically important transactions, while also increasing the time to finality for normal transactions.
- Censorship resistance: Censored transactions are able to employ Babylon as a backup system to make use of the ledger.
- Bitcoin staking: The Bitcoin timestamping protocol assumes the role of a building block and middleware layer for Babylon’s Bitcoin staking protocol through the synchronization of PoS chains and Bitcoin.
Resources
The information provided by DAIC, including but not limited to research, analysis, data, or other content, is offered solely for informational purposes and does not constitute investment advice, financial advice, trading advice, or any other type of advice. DAIC does not recommend the purchase, sale, or holding of any cryptocurrency or other investment.